2023 年 2 月28 日,设计学系进行硕士论文预审工作,共分为四个小组,A 组由蔡新元教授任组长、秦凡副教授、尚磊副教授为委员,预审秘书为刘遹菡老师,员工共计8人;B组由白舸教授任组长、王贞副教授、王祖君副教授为委员,预审秘书为方舟老师,员工共计8人;C组由冷先平教授任组长、侯云鹏副教授、傅方煜副教授为委员,预审秘书为汪浩老师,员工共计9人;D组由张健教授任组长、任康丽教授、甘伟副教授为委员,预审秘书为何三青老师,员工共计8人。
硕士论文A组预审记录

A组共有七位同学参加硕士论文预审,内容围绕智慧公园体验空间、老旧社区改造、传统村落改造等,同学们陈述自己的论文内容,老师们进行提问、点评、交流,内容丰富详实。
夏子璎:儿童友好视角下智慧公园体验空间设计研究——以东湖听涛景区为例

评委们指出相关研究较多,因此需要更加明确该研究论文的创新点。另外,本研究是针对儿童群体进行的智慧公园体验设计,但在研究中并未就儿童年龄进行分区,因此需要更加确定研究目标人群划分。在设计方案方面,则应该更加强调儿童心理和行为特征,不仅仅是注重科技感体验,还需要就儿童行为参与和文化背景与认知的角度来进行设计。
徐彤:基于韧性理论的老旧单位社区环境更新策略研究——以武汉市江汉区为例

评委们认为徐彤同学论文完成性和完整性很好,结构清晰,格式规范。但因为面面俱到反而显得研究重点不够突出。并且研究内容更偏向于强调社区环境,因此本专业的特色不够鲜明。在前期论述时要突出单位性老旧社区改造的必要性,理论论述方面需要站在宏观的城市规划角度去写。从标题来看,改造目标可能需要更加具体一些。同时还需要注意文中一些标题的层级关系。
张嘉妮:基于文化景观的云南丽江纳西族传统村落环境更新设计

评委们认为该论文的选题视野不够宽阔,有些内容过于冗余,可以适当精简。各章节之间内容存在脱节现象,章节之间关联度需要加强,文章结构还需要进一步捋顺,语言表述方面需要加强。
冯樱:武汉老旧设计户外公共空间适老化评价与优化策略研究

评委们认为该论文完成性较好,前期准备和理论文献准备较为充分。但在题目上研究对象和范围偏大,需要适当缩小,对公共空间的分析比较一般化,缺乏对武汉老旧社区特征的针对性评价。在论文的格式方面还需要进一步的调整和细化。
王越:基于文旅融合的景区夜游设计研究——以鄂州莲花山为例

评委们认为论文的研究特色不够鲜明,整篇文章比较像夜游公园设计的超级说明书,停留在表象概念而不是深入挖掘该景区的文化内涵。研究中的调研和问卷内容与实际设计工作之间的关系不够明确,缺乏对莲花山景区针对性、有特色的具体设计。
王雨晴:基于文化语境视角的口袋公园设计研究——以武汉市宏图大道口袋公园为例

相对于其他同学来说,设计方面的完成性较好,但论述部分在完整性上稍显欠缺。有一些表达方式不够准确需要进行改进,文中一些名词需要更准确的定义。
硕士论文B组预审记录

B组共有八位同学参加硕士论文预审,老师们围绕同学们的不同论文主题进行讨论,提出建议,内容充实具体,其中包括城市建筑投影、城市公共空间、校园文化环境等热点方向。
雷筝同学:随着城市化进程加快,文化创意领域作为一个城市的软实力对提升整个城市形象和促进城市发展起着重要推动作用。在这样的时代背景下,建筑投影秀设计与发展赋予城市白天不曾有的魅力与活力。优秀的建筑投影秀有利于展示城市文化形象,推广城市文化内涵,促进艺术文化繁荣。论文关注城市建筑投影秀中的影像色彩设计,从情感化表达、数字化成像、美学构成三个维度对建筑投影秀的色彩设计进行系统化研究,以对国内建筑投影秀活动的影像色彩设计与色彩实践应用提供方法论上的参考。
王祖君老师:雷筝同学的论文可以看出花费了相当多的精力与时间,进行了大量的材料收集与整理。整个论文逻辑构架能够展现出较为清晰的思路,但主体内容的材料处理还略显简单,对于文中材料与案例分析可能还不足够。在进行论文撰写时,既要收集、整理相关信息、材料。也要有基于客观材料提炼而出的个人观点与结论。目前的这个部分,还略有欠缺。
白舸老师:在题目方面,设计理论性体现得可能不够直观。在内容方面,你的核心研究重点是做色彩设计。但文中对于色彩的客观呈现、材料肌理、光源处理等具体的专题,给予的篇幅和侧重还不足够。另外,你将过多的重心放在技术与软件应用层面。希望你回去可以针对这个主次问题,再斟酌一下。
王贞老师:该论文的“理论基础”是融合在文中进行撰写的,这样会使得理论研究部分显得不够直观,或者是给人有些薄弱的印象。希望雷筝同学回去可以对这个问题进行调整。
李莹同学:近年来,社会经济逐渐向体验经济转变,消费者的消费对象由产品变为感受和体验。在此背景下,数字沉浸文旅逐渐成为体验经济中重要的组成部分。本文以研究沉浸式户外公共空间的设计方法与实践为核心主题,通过媒介理论的视角对创新设计方法进行探索。结合笔者自身的实践经验,总结分析出沉浸式户外公共空间的设计方法,为沉浸式公共空间提供新范式,为文旅夜游的可持续发展提供新思路。
王贞老师:李莹同学的文章材料准备充分,已经基本完成了论文撰写工作。只有一个问题,就是文中撰写的设计策略部分,设计策略直指设计实践,如果没有能展现这种直接相关性的话,可能就要简略。
白舸老师:李莹同学的论文框架完整、内容饱和。前半部分的论文撰写工作已经完成,后续可能要强化一下设计方法应用的部分。
申晓彤同学:随着我国社会经济、科学技术发展以及现代生活方式和理念的转变,传统的中小公司园公共活动空间设计暴露出越来越多的问题和局限性。本研究是通过对中员工行为需求的梳理与分析,探寻中公司园与员工行为模式之间的关联与矛盾,进一步完成中公司园公共空间设计。
白舸老师:申晓彤同学要注意论文的格式,以及严谨程度,对于研究对象的划分,以及逻辑推衍还应细化。这个部分内容应该是你文章所要关注的核心部分,所以此处的研究还不够细致,不够深入。
刘梅同学:霓虹灯的出现改变了城市和街道景观,它的光和颜色跨越各种社会经济和文化障碍,与观看者交流,霓虹灯是消费主义的字面表达,也是二十世纪艺术家追求新颖和现代化的象征。本文研究共包括五部分的内容,全文围绕霓虹灯艺术的表达路径的核心议题,基于文旅夜游场景景观的视角,分析相关文献。通过霓虹灯至霓虹灯艺术的转变,解析霓虹灯艺术的文旅夜游价值与优势。
王贞老师:基本内容还是完整,但是设计策略部分的侧重似乎并不多。前期工作做的十分充分,但是设计策略、设计实施才是我们要着力的部分,你的文章关于这部分的研究似乎还不够深入,希望后期调整和修改的时候,要注意这一点。
洪宗禹:随着城市化进展的发展,人们对城市空间品质的要求也在不断提高,当前的城市建设模式也由“增量”向“提质”进行转变。城市公园作为城市公共空间的重要组成部分,在为城市带来巨大生态效益的同时,也为城市居民提供了休闲游憩的活动空间。本研究基于行人模拟,在理论研究与现场调研分析的基础上,探究以武汉市听涛屈子文化园为代表的城市公优化设计策略以及设计方案的生成方法 。
白舸老师:洪宗禹同学的论文撰写内容充分,完成度比较高。不过文中最后,对于路网面向人群的比重率,这部分可能要再提取一下。虽然你使用计算机对路网人群进行了模拟,但你的研究侧重是“优化”。因此在后续分析和论述中,你需要基于模拟及数据再给出更为深入的分析与策略,并得出相应的结果。
宋若一同学:在新时代背景下,文化传承作为社会发展的重要动力和支撑,而城市公园作为城市文化符号重要载体。城市公园既是重要城乡人居环境建设区域,也是多元社会文化富集区,更是文化符号学践行的重要载体,针对城市公园文化符号的空间建构探索具有重要研究价值。本研究面向城乡人居环境建设过程中自然空间、物质空间、文化空间的建设发展,通过环境设计为社会美育空间构筑提供理论方法与文化指导方向。
王贞老师:文章完成度还是不错的。但文中对于意向表达的所选取的案例,似乎没有做更为细致的类别划分。因此论述会显得逻辑关联较弱、较散,希望后续修改时针对这个问题进行调整。
白舸老师:在题目上可能要微调一下,可调整为设计更新研究。这样更贴合社会现实需求,也更符合你的论文研究侧重,表述也更为准确。在目录上,部分章节标题可能要再仔细一些。一级标题和二级标题之间的逻辑递进关系要清晰,让人一目了然。
李知原同学:乡村公共空间是乡村的重要组成部分,对乡村公共空间进行理论研究,应具有应用性和时代性。本文希望在国家一系列指导性政策框架内,阐述公共空间对于乡村建设、村民活动、产业促进等乡村生产生活各个方面的积极意义,揭示其在物质与非物质文化遗产继承方面的重要作用,并以此为基础,为乡村公共空间的环境文化内涵提供新的研究研究视角。
王贞老师:可以看出李知原同学在上次中期之后,针对当时存在的问题,还是下了比较大的功夫进行调整和补充的。设计策略部分展现得比较清晰,剩下时间集中精力把后续工作补完就行了。
白舸老师:可以看出你参考了一些规划专业的相关资料,下了一些功夫。设计策略部分的论述还是比较宏观,设计应聚焦于更为具象的内容,后续进行调整时,可能要在这部分再下一些功夫。
硕士论文C组预审记录

C组老师们围绕九位同学的不同论文主题进行讨论,提出建议,内容充实具体,其中包括城市公共空间、博物馆展示、校园文化环境等热点方向。每一位同学详细介绍自己的论文内容,写作进度,以及写作过程中遇到的困难,评审组冷老师、侯老师、傅老师对每一位同学的论文分别从内容、逻辑构架,结合设计情况等进行细致的建议,对论文中出现的格式、字体、错字等细节问题提出修改建议。每位预审的同学论文中都存在或多或少的不足之处,几位导师认真指导,指出修改意见,并希望同学们在后期完善论文,期待同学们的优异表现,顺利通过盲审,圆满完成学业!
硕士论文D组预审记录

D组由叶萌锞等八位同学组成,每一位同学详细介绍自己的论文内容,写作进度,以及写作过程中遇到的困难,预审组老师对每一位同学的论文分别从整体内容、框架逻辑,结合设计情况,以及格式、字体、错字等细节细致的提出修改建议,帮助同学们对论文的每个章节进行修改。
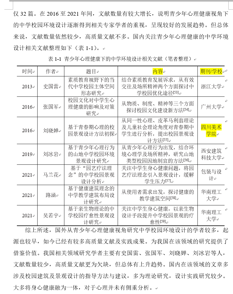
任康丽老师:指出叶萌锞同学论文《基于青少年心理健康的中公司园公共空间设计研究》中缺少摘要部分,并提醒其他同学在盲审之前需注意检查论文的完整性;对该论文开篇问题、章节中不足均提出明确修改意见。


张健老师:对叶萌锞同学论文从主次逻辑的宏观角度提出指正,该论文设计策略部分和全文主题关联度,深入度和精准度有所不足,并给出一些具体建议。
甘伟老师:提出该论文第二章,中学阶段青少年心理发展特点研究部分的理论内容空洞,缺少实质理论;以及第三章和第四章章节联系突兀等详细问题分别说明。
石乐衍同学论文《蒙太奇视角下的历史文化展示空间设计策略研究》,任康丽老师对文章的标题、内容、格式、方法等各方面问题做了较为深入的指正,强调文章最后提炼理论性的新观点,切实有效的为员工论文的修改指明了方向;




张健老师对该员工进行了一定的肯定,指出该论文的第一印象是论文资料准备很充分,文献找的也比较全。甘伟老师对陈轶璇的论文提出进行大量删减的意见,可能需要减掉一半的字数,将与论文无关的内容都去掉。
老师们还总结出有的同学存在题目标题完整性问题、目录混乱、期刊文献写法及质量提升层次问题,很重要的是有些同学最后章节没有完成,需要抓紧时间。D组论文预审汇报讲解于中午12:10分结束 。




通过这次论文预审,四组同学们对自己的论文质量有了比较清晰的比照,老师们的建议和要求也能提升大家的论文质量,确保大家能够顺利进行盲审。距离2023年4月1日的研究生盲审,不足一个月时间,希望每位同学能够再接再厉,针对自己的多项问题认真修改论文,对设计内容强化思考,认真出图,创作出更具特色的毕业设计作品。
图文编辑:石乐衍
图文校对:任康丽